Оставьте запрос сегодня и получите бесплатный расчёт стоимости!

2026-04-11
Краткое резюме: В промышленных тягодутьевых системах котлов и печей нередко сталкиваются с проблемой недопроизводительности вентиляции высокого давления. Это проявляется в недостаточной подаче воздуха, росте загазованности и повышенных энергозатратах. В статье описаны типичные причины падения тяги — от возросшего сопротивления сети до износа рабочего колеса — и представлены инженерные решения (замена оборудования, модернизация колес, частотное регулирование). Такие мероприятия обеспечивают стабильную тягу, повышение эффективности и снижение эксплуатационных расходов.
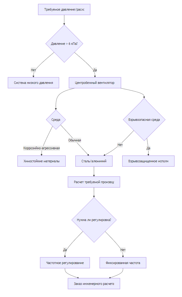
Центробежный вентилятор высокого давления предназначен для создания статического давления на уровне нескольких килопаскалей, обеспечивая большой расход воздуха (до десятков тысяч м³/ч). По ГОСТ, вентилятор высокого давления создаёт приращение давления в диапазоне 6–30 кПа. Например, промышленный вентилятор ВП-20/2000 обеспечивает примерно 20 000 м³/ч при Δp≈20,6 кПа. При этом вращается он на скорости около 3000 об/мин и может достигать давления до ~45 кПа в специальном исполнении.
Когда реальная система не соответствует проектным требованиям, заявленная производительность падает. В результате снизятся объём и скорость потока: сказывается перегрузка мотор-колеса, перегрев оборудования и рост потерь. Нехватка тяги вызывает остановки горения, перерасход топлива и увеличение выбросов. На практике последствия могут быть следующими:
Типичные причины, по которым вентилятор теряет тягу, связаны в первую очередь с несоответствием фактической системы проектной схеме:
Для восстановления требуемой производительности используют комплекс мер. Рассмотрим основные подходы:
Сравнение вариантов модернизации:
| Вариант решения | Диапазон затрат (руб.) | Время простоя | Рост КПД (сравнительно) | Типичный сценарий применения |
| 1. Замена оборудования | 200–500 тыс. | ~4–6 нед. | +30–50% | Сильно устаревшая или аварийная система |
| 2. Модернизация колеса (импеллера) | 100–250 тыс. | ~2–3 нед. | +20–35% | Абразивный/химический износ лопаток |
| 3. Частотное регулирование + балансировка | 50–150 тыс. | ~1–2 нед. | +20–40% | Переменные нагрузки, энергосбережение |
Например, в режиме частичной загрузки электроэнергия расходуется непропорционально: снижение оборотов на 20% через ПЧ может уменьшить потребление почти вдвое. Это выгодно применять на новых и модернизируемых объектах.
Применение вышеперечисленных решений даёт ряд ощутимых эффектов:

При выборе вентилятора важно провести полный расчёт: определить расход и потери давления в системе, учесть химический состав и температуру среды, а также требования безопасности (взрывозащита, кат. оборудования). Используйте программы расчёта тягодутьевых машин и обращайтесь к опытным поставщикам. Регулярное техническое обслуживание (чистка, смазка подшипников, проверка уплотнений) поможет вовремя заметить проблемы.
Свяжитесь с нами для инженерного расчёта и обследования вашего объекта. Наши специалисты проведут детальный анализ системы вентиляции, подберут оптимальный центробежный вентилятор высокого давления и режим работы. Это позволит обеспечить стабильную тягу, повысить надёжность оборудования и снизить эксплуатационные расходы.
Оставьте запрос сегодня и получите бесплатный расчёт стоимости!